오늘은 컴퓨터가 어떻게 우리의 언어를 이해하고, 이를 활용하는 자연어 처리(NLP, Natural Language Processing)에 대해 이야기하려고 합니다. 먼저, NLP가 무엇인지부터 시작해볼까요?
자연어 처리란 무엇인가? 자연어 처리는 컴퓨터가 인간의 언어를 이해하고 처리하는 기술의 하나입니다. 이는 우리가 일상에서 사용하는 언어, 즉 '자연어'를 컴퓨터가 이해하고 분석하여 사용자의 요구에 맞게 반응하거나, 유용한 정보를 제공하도록 만드는 과정입니다.
ELIZA부터 GPT까지 NLP의 역사는 흥미롭습니다. 최초의 NLP 프로그램인 ELIZA는 1960년대에 만들어져 상당히 기본적인 대화 능력을 가지고 있었습니다. 반면, 최근의 GPT 모델은 매우 복잡한 언어 이해와 생성 능력을 갖추고 있습니다. NLP는 간단한 패턴 매칭에서 고도의 언어 이해로 급격히 발전했습니다.

NLP Framework NLP를 개발하고 사용하는데는 다양한 프레임워크가 있습니다. Kore.ai와 Jetlink 같은 도구들은 챗봇 생성, 감성 분석, 개체 인식 등 NLP 작업을 쉽게 할 수 있도록 돕습니다. 이러한 프레임워크를 활용하면 NLP 기반의 애플리케이션을 더욱 효율적으로 개발할 수 있습니다.
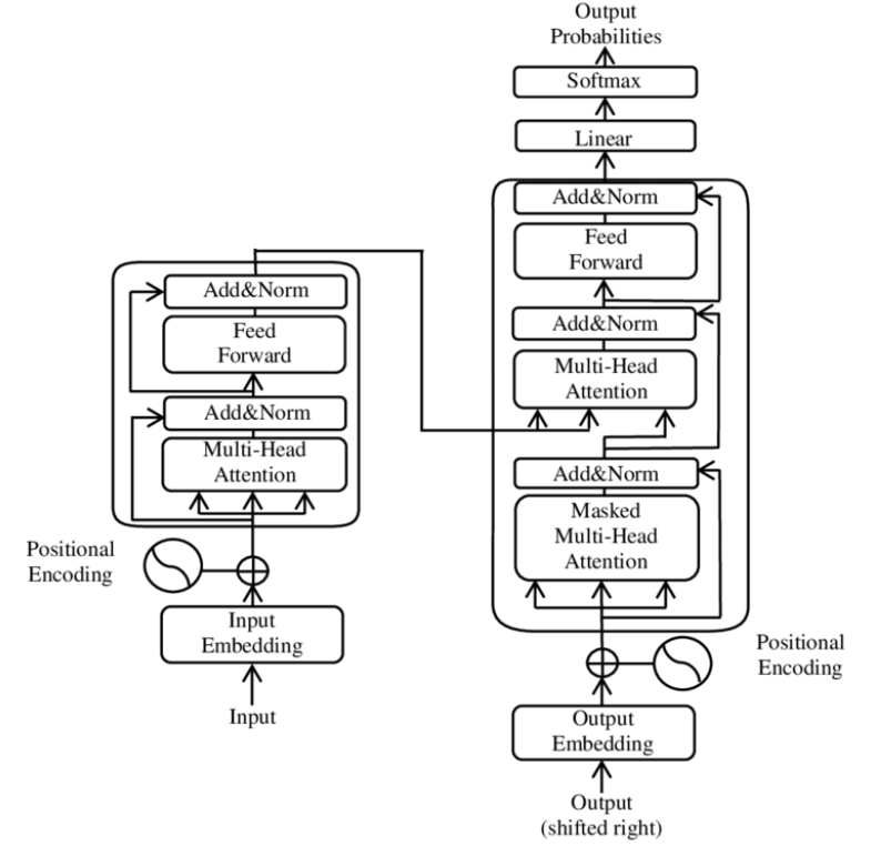
Transformer Transformer는 'Attention is All You Need'라는 논문에서 소개된 모델로, 효율적인 학습을 위해 'Attention Mechanism'을 사용합니다. 이는 문장에서 중요한 부분에 집중하여 복잡한 패턴을 인식하고 이해하는데 큰 역할을 합니다.

Vector, Cosign Similarity NLP에서는 단어나 문장을 컴퓨터가 이해할 수 있는 형태인 '벡터'로 변환합니다. 이 벡터들 사이의 유사성을 측정하는 방법 중 하나가 '코사인 유사성'입니다. 이는 두 벡터 간의 각도를 기반으로 유사성을 측정합니다. 즉, 벡터 간의 각도가 작을수록 두 단어나 문장이 더 유사하다는 의미가 됩니다.
LLM의 등장 최근에는 대화형 언어 모델(Language Model for Dialogue, LLM)이 주목받고 있습니다. 이러한 모델은 사용자와의 대화를 통해 지속적으로 학습하고 발전합니다. 이를 통해, LLM은 대화 상황에서 더욱 자연스럽고 정교한 응답을 생성할 수 있게 되었습니다.
NLP 기반의 챗봇 전설시대 챗봇은 NLP의 가장 대표적인 응용 사례 중 하나입니다. 초기에는 간단한 질문에 답변하는 정도였지만, 이제는 고객 서비스, 주문 접수, 심지어 상담 역할까지 수행하고 있습니다. 이렇게 챗봇은 우리 생활의 많은 부분에서 중요한 역할을 차지하게 되었습니다.
AI 글쓰기의 미래 NLP 기술의 발전은 기계가 사람처럼 글을 쓰는 능력을 가지게 하였습니다. GPT-3 같은 모델은 문장을 생성하거나, 시나리오를 작성하거나, 심지어 뉴스 기사를 작성하는데 사용되고 있습니다. 이렇게 AI 글쓰기는 미래의 콘텐츠 생성 방식을 혁신적으로 바꿀 가능성을 가지고 있습니다.
'AI Basics' 카테고리의 다른 글
| 딥러닝의 세계로: 머신러닝을 넘어서 (0) | 2023.07.02 |
|---|---|
| AutoML, neuton 사용해보기 (0) | 2023.07.02 |
| AutoML: 머신러닝의 자동화를 향한 진화 (0) | 2023.07.02 |
| 머신러닝 이해와 활용 - 3rd.데이터수집(Google Colab) (0) | 2023.07.01 |
| 머신러닝 이해와 활용 - 2nd.개와고양이(Google Colab) (0) | 2023.07.01 |